EH4A02-3E69-2BFE循环定时芯片
一、功能说明
供电方式:DC3.7V 18650电池。两个轻触按键输入:KEY1/KEY2,控制两路输出:1路指示灯、1路马达。上电不工作。
KEY1键:长按2秒开机,开机后马达不工作此时马达无定时。指示灯2秒亮(200ms)一次。
KEY2键:开机状态下短按一下马达开始工作并开始计时下次马达要工作的时间。最大计时5分钟,5分钟内短按一下马达停止工作并停止计时。定时状态下指示灯10秒亮(200mS)一次。
比如马达工作2分钟时短按一下按键,马达停止工作并记忆2分钟定时,待机23小时58分后马达自动开启 工作2分钟自动关,24小时循环工作。如果马达开启后不按第二下,5分钟后自动停,待机23小时55分钟后马达自动开启工作5分钟自动停,24小时循环工作。
二、电气参数(VDD=5.0V TA=25℃)
三、封装脚位图(SOP-8)
四、PIN引脚说明及功能描述
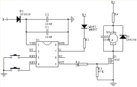
五、电路参考图
六、封装尺寸图(SOP-8)
七、版本说明:

电话咨询
产品中心
联系丽晶微
网站地图