EC231121-21AB-9E38亮闪灭两模式循环定时灯串芯片
一.功能说明
供电方式:DC4.5V,AA电池*3。轻触按键输入控制,两路同步低电平大电流输出,模式:常亮---闪烁---灭。
上电默认常亮模式,6小时开-18小时关24小时循环定时工作。按键切换模式不改变定时。18小时灭状态下短按按键LED亮,亮后定时重新计时。
按键功能:常亮---闪烁---灭。
二.电气参数(VDD=5.0V TA=25℃)
三.封装脚位图(SOP-8)
四.PIN引脚说明及功能描述
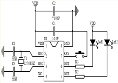
五.电路参考
*C2电容可根据电源实际需要调整或省略
此款芯片大电流输出,安全考虑要根据实际使用情况加限流电阻,一般过VDD电流控制在150MA下。
七.版本说明


电话咨询
产品中心
联系丽晶微
网站地图