用“芯”服务丽晶微15年专注于ASIC行业

首页 循环定时IC

EC241209 6开18关循环定时芯片

EC241209 6开18关循环定时芯片

产品简介

24小时循环定时IC EC241209-169D-9237 6开18关循环定时芯片 供电电压:DC4.5V。三路LED同步输出电平信号常亮。上电一直6开18关24小时循环工作。

产品详情

EC241209-169D-9237 618关循环定时芯片

一.功能说明

供电电压:DC4.5V。三路LED同步输出电平信号常亮。上电一直61824小时循环工作。

二.电气参数VDD=5.0V TA=25

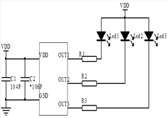
三.电路图参考:

循环定时芯片

四.封装尺寸图:

SOT23-6封装尺寸图

五.版本说明:



我要下单

  • 姓名
  • 手机
  • 留言

网友热评

返回顶部